bagaimana hasil akhir penerapan  reliability centered spares (rcs)
RELIABILITY CENTERED MAINTENANCE   METODOLOGI RCM  MAINTENANCE

Bagaimana Hasil Akhir Penerapan Reliability Centered Spares (RCS)

04 February 2026

Penerapan RCS bermuara pada parameter konkret yang dimasukkan ke dalam sistem manajemen material, namun dengan dasar perhitungan yang berbeda dari met...

Read more
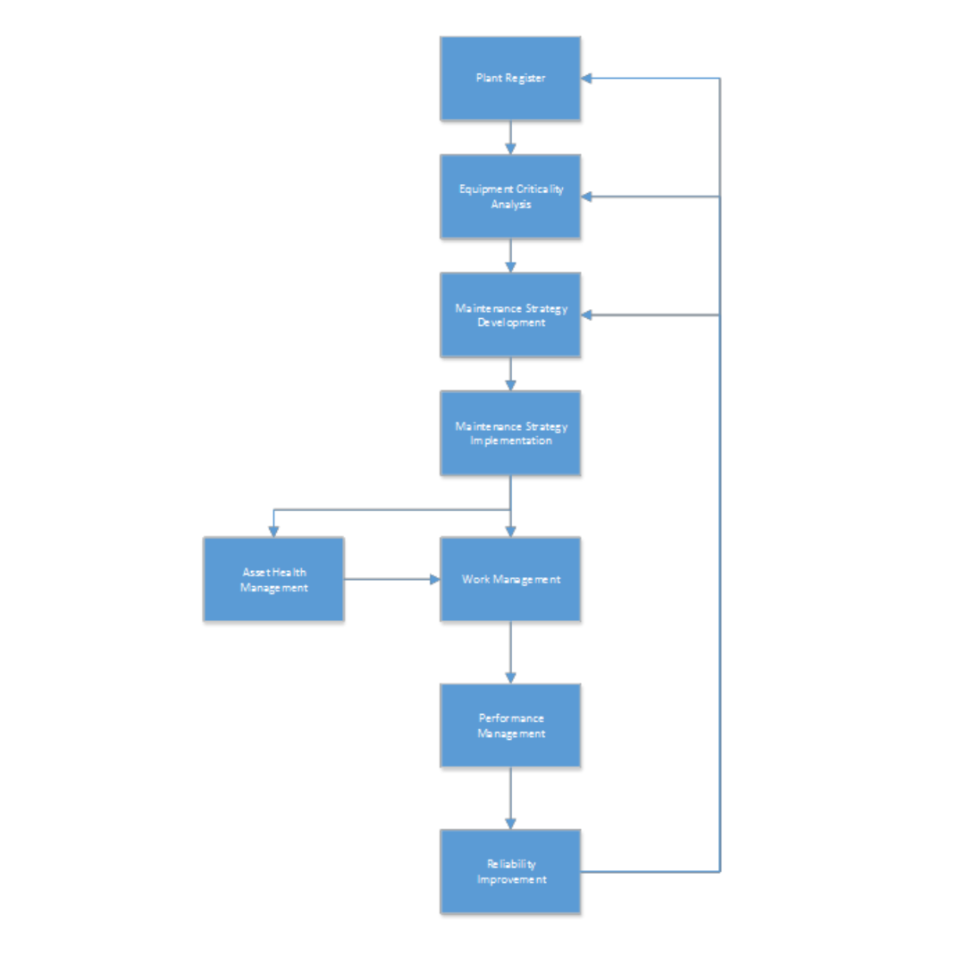
proses penerapan reliability centered spares (rcs)
RELIABILITY CENTERED MAINTENANCE   METODOLOGI RCM  MAINTENANCE

Proses Penerapan Reliability Centered Spares (RCS)

27 January 2026

Dalam pengelolaan aset industri yang kompleks, ketersediaan suku cadang tidak dapat lagi ditentukan hanya berdasarkan kebiasaan, rekomendasi pabrikan,...

Read more
apa itu reliability centered spares (rcs)?
RELIABILITY CENTERED MAINTENANCE   PLANNED MAINTENANCE  METODOLOGI RCM

Apa itu Reliability Centered Spares (RCS)?

21 January 2026

Dalam industri yang bergantung pada aset mekanik, elektrik, dan instrumentasi, suku cadang bukan sekadar “stok gudang”, tetapi bagian dari...

Read more
pentingnya dokumentasi dalam proses maintenance industri
RELIABILITY CENTERED MAINTENANCE   PLANNED MAINTENANCE  MAINTENANCE

Pentingnya Dokumentasi dalam Proses Maintenance Industri

25 August 2025

Dalam dunia industri, maintenance atau perawatan mesin bukan hanya sekadar memperbaiki saat rusak atau melakukan servis berkala. Salah satu aspek pent...

Read more
pentingnya commissioning dalam menjamin keandalan operasional industri
COMMISSIONING  RELIABILITY CENTERED MAINTENANCE   ADIKARIWISESAINDONESIA

Pentingnya Commissioning dalam Menjamin Keandalan Operasional Industri

28 May 2025

Dalam dunia industri, sistem yang canggih dan infrastruktur yang megah belum menjamin performa optimal jika tidak melalui proses verifikasi yang tepat...

Read more
peningkatan keamanan, kepatuhan regulasi, dan manajemen sumber daya dengan cmms
DIGITAL MAINTENANCE  MAINTENANCE 4.0  RELIABILITY CENTERED MAINTENANCE

Peningkatan Keamanan, Kepatuhan Regulasi, dan Manajemen Sumber Daya dengan CMMS

08 May 2025

Selain meningkatkan efisiensi dan mengurangi downtime, CMMS juga berperan penting dalam aspek keselamatan kerja, kepatuhan regulasi, dan optimalisasi ...

Read more
 apa itu reliability centered  maintenance?
RELIABILITY CENTERED MAINTENANCE   MAINTENANCE  PREVENTIVE MAINTENANCE

Apa Itu Reliability Centered Maintenance?

14 January 2025

Reliability Centered Maintenance (RCM) adalah sebuah aktivitas yang sistematis dan terstruktur untuk merencanakan dan mengelola maintenance peralatan ...

Read more
pentingnya manajemen aset  bagi perusahaan
RELIABILITY CENTERED MAINTENANCE   MAINTENANCE DATA CENTER  MAINTENANCE

Pentingnya Manajemen Aset Bagi Perusahaan

07 January 2025

Manajemen aset adalah proses perencanaan, pengelolaan, maintenance, dan pengawasan terhadap aset perusahaan untuk memastikan penggunaan yang efisien d...

Read more
optimasi perawatan
RELIABILITY CENTERED MAINTENANCE   PLANNED MAINTENANCE  METODOLOGI RCM

OPTIMASI PERAWATAN

21 March 2023

Kehandalan suatu asset dan sistem perusahaan sangat penting dalam mencapai tujuan operasi dari perusahaan (produksi tinggi, downtime rendah, dan biaya...

Read more
scheduling and levelling
MAINTENANCE  RELIABILITY CENTERED MAINTENANCE   SCHEDULING AND LEVELLING

Scheduling and Levelling

27 September 2022

Scheduling merupakan penjadwalan pekerjaan preventive maintenance berdasarkan time based (weekly, monthly, yearly dan seterusnya). Level...

Read more
pengertian dan metodologi reliability centered maintenance
METODOLOGI RCM  RELIABILITY CENTERED MAINTENANCE   VIBRATION

Pengertian dan Metodologi Reliability Centered Maintenance

06 September 2022

Sebelum dikenalnya maintenance, dunia industri masih memiliki konsep “fix it when it broke”. Konsep tersebut tidaklah efficient, sehingga ...

Read more
failure mode and effect analysis atau fmea
RELIABILITY CENTERED MAINTENANCE   FAILURE MODE AND EFFECT ANALYSIS   MAINTENANCE

Failure Mode and Effect Analysis atau FMEA

22 July 2022

Sebagai bagian dari kontrol kualitas proaktif, harus mengetahui terlebih dahulu, apa yang berpotensi salah dengan produk atau prosesnya. FMEA (Fail...

Read more
apa itu realibility centered maintenance atau rcm
RELIABILITY CENTERED MAINTENANCE   MACHINE  ENGINEER

Apa itu Realibility Centered Maintenance atau RCM

23 February 2022

RCM merupakan metode studi untuk menghasilkan perbaikan terhadap peralatan operasi yang ada. Proses perbaikan melalui RCM didefinisikan ulang dari awa...

Read more
rcm (reliability centered maintenance)
RELIABILITY CENTERED MAINTENANCE   MAINTENANCE  SDM

RCM (Reliability Centered Maintenance)

02 November 2021

Salah satu tujuan dari maintenance adalah untuk memastikan bahwa suatu aset fisik tetap melakukan tugasnya sesuai parameter yang diinginkan oleh pengg...

Read more
pengukuran vibrasi pada pompa sentrifugal
MAINTENANCE  ENGINEER  RELIABILITY CENTERED MAINTENANCE

PENGUKURAN VIBRASI PADA POMPA SENTRIFUGAL

18 October 2021

Pompa sentrifugal merupakan salah satu jenis pompa yang paling banyak dipakai dalam dunia industri perminyakan, industri kimia maupun pembangkit listr...

Read more
pengujian sample oil
MAINTENANCE  MACHINE  RELIABILITY CENTERED MAINTENANCE

PENGUJIAN SAMPLE OIL

29 September 2021

CSI 5200 dan OilView 52DV merupakan salah satu alat uji untuk melakukan oil analisis, pada CSI 5200 terdapat tiga port, port pertama berfungsi un...

Read more
apa itu tpm (total productive maintenance)
RELIABILITY CENTERED MAINTENANCE   ADIKARIWISESAINDONESIA  MAINTENANCE

APA ITU TPM (TOTAL PRODUCTIVE MAINTENANCE)

27 September 2021

APA ITU TOTAL PRODUCTIVE MAINTENANCE (TPM)?    Total Productive Maintenance (TPM) adalah program perawatan yang melibatkan sebuah konsep u...

Read more
principle reability center maintenance
MACHINE  RELIABILITY CENTERED MAINTENANCE   ENGINEER

PRINCIPLE REABILITY CENTER MAINTENANCE

20 September 2021

PRINCIPLE REABILITY CENTER MAINTENANCE What are the functions & associated performance standards of the asset in its present operating conte...

Read more
analisis lube oil
MAINTENANCE  ENGINEER  RELIABILITY CENTERED MAINTENANCE

ANALISIS LUBE OIL

20 September 2021

Secara umum hal yang dianalisis dari sampel lube oil pada rotating equipment terdapat tiga analisis yaitu, analisis lube oil properties, analisis Kont...

Read more